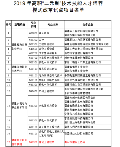
本网讯 近日,福建省教育厅正式公布2019年高职“二元制”技术技能人才培养模式改革试点项目名单,遴选确定2019年试点项目126个,福建林业职业技术学院与南平市建筑协会联合申报的“建筑工程技术”专业成功入选。
据悉,福建省教育厅为进一步完善校企合作育人机制,推动建立以学校、企业二元主导的现代学徒制技术技能人才培养模式,重点实施以“招工招生一体化、企校主导联合育人”为主要内容的现代学徒制人才培养模式改革试点,塑造福建版“二元制”职业教育品牌。学院建筑工程系自2018年10月起,在叶世森副院长的正确指导下,经过我院建筑类专业指导委员会的专家及教师们的讨论,让本系老师与南平市建筑业协会领导及下属会员企业代表多方商谈,摸底调查,并与南平市建设工程质量管理协会共同论证,历时半年,最终确定了申报方案,并获得省厅的批准。
此次学院获准与南平市建筑业协会合作开展“二元制”招生,有助于加强我院与南平市建筑业协会深度合作,深化协同育人、产教融合,促进我院新时代职业教育改革发展,为南平市建筑行业培育高技能高素质人才,进一步服务闽北地区经济社会发展和产业转型升级。收到正式通知后,学院立即开展招生宣传,在建筑业协会官方微信群、官方QQ群等媒体进行了公告,咨询者甚众,引起了热烈反响。
