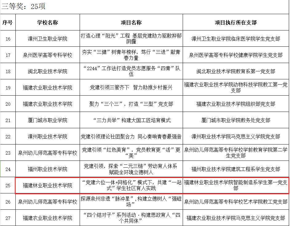
近日,中共福建省委教育工作委员会公布关于高校党支部工作“立项活动”优秀成果和“党员好故事、书记好党课、支部好案例”评选结果,我系学生第一党支部申报的项目《“党建六位一体+网格化”模式下,共建“一站式”学生社区育人实践》(完成人:秦英爱)获高校党支部工作“立项活动”优秀成果三等奖。


下一步,系党总支将持续聚焦“创先争优”抓党建。扎实做好新一轮党支部工作“立项活动”,发挥党支部书记的头雁效应,不断强化党组织战斗堡垒作用和党员先锋模范作用。把党建工作与教学科研、学生管理、技能大赛、双高建设、平安文明校园创建等系部中心业务工作等一体推进,做到党建工作与事业发展相促进,以高质量党建引领推动系部各项事业高质量发展。
图文丨张良英 初审丨张良英 复审丨黄 悦 终审丨罗志斌