为提高党支部书记履职能力,明确工作职责和要求,进一步加强党支部标准化、规范化建设,不断提高党支部建设质量,2022年9月6日,建筑工程系党总支在实训七5楼会议室顺利举办2022年建筑工程系教工和学生党支部书记培训班,建筑工程系党总支书记王云彪,专职组织员叶新颖,教工党支部书记廖坤阳,学生第一党支部书记林燕琼、第二党支部书记葛璇及第三党支部书记陈慧婷等6位同志出席会议。开班仪式由王云彪书记主持。


首先,王云彪书记进行了致辞,他对本次培训班的顺利举办表示祝贺,对新一届党支部书记的任职表示期待。

他指出,党支部是党的基础组织,担负直接教育党员、管理党员、监督党员和组织群众、宣传群众、凝聚群众、服务群众的职责。党支部书记是党的最基层组织的领头人,是党支部一班人的“领头羊”,其个人品质、才能、工作方法对党员、群众的凝聚力起着重要作用,因此,我们要加强党支部书记培训,提高党务业务工作能力,切实增强履职能力和工作本领。希望大家珍惜本次业务培训学习机会,熟悉党务工作,明确工作职责和要求,标准化和规范化开展党支部建设,把我们系的各个党支部建设成强有力的战斗堡垒,服务全系全体师生,助力成长成才,以优异的成绩喜迎党的二十大顺利召开。

接着,专职组织员叶新颖同志以“抓好基础工作,全面推动党支部标准化建设”为主题开展具体业务培训,培训内容主要涉及《中国共产党支部工作条例(试行)》、《中国共产党普通高等学校基层组织工作条例》《中国共产党发展党员工作细则》等三个文件。

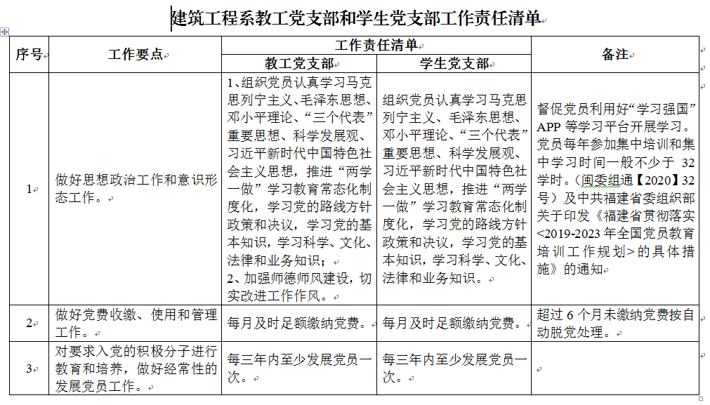
他表示,《中国共产党支部工作条例(试行)》是以习近平新时代中国特色社会主义思想为指导,贯彻党章要求,对党支部工作作出全面规范,是新时代党支部建设的基本遵循。我们集体学习该《条例》,有利于加强党的组织体系建设,有利于推动全面从严治党向基层延伸,有利于全面提升党支部组织力,有利于强化党支部政治功能,有利于巩固党长期执政的组织基础。他在对该《条例》进行深刻解读的同时,还罗列出具体工作责任清单和考核要点。

他指出,《中国共产党普通高等学校基层组织工作条例》是落实新时代党的建设总要求和新时代党的组织路线,对高校基层党组织工作作出全面规范,是新时代高校党的建设的基本遵循。我们集体认真学习宣传和贯彻该《条例》,既是推动高校党的建设与高等教育事业发展深度融合,以高质量的党建引领推动高校为党育人为国育才、实现高质量发展的远景期待,更是我们三个学生党支部近期换届选举现实的需要。他在对该《条例》进行深刻解读的同时,还设计出《建筑工程系党总支所属党支部选举换届标准化流程》,并对每一步进行工作要求解读和工作注意事项提醒,确保选举换届合规合理。

他表示,《中国共产党发展党员工作细则》的颁布实施,对于深入贯彻党中央关于党员队伍建设的新部署新要求,保证发展党员质量,建设一支规模适度、结构合理、素质优良、纪律严明、作用突出的党员队伍,具有十分重要的意义。我们要切实做好《细则》的学习、宣传和实施,进一步提高发展党员工作的科学化、规范化水平,切实提高系部发展党员工作规范性和发展质量,为党的建设及时输送新鲜血液。他在对该《细则》共七章44条内容进行深刻解读,并指出每一条内容工作要求和注意事项。
四个党支部书记纷纷表示,此次培训受益匪浅,通过培训,我们进一步明确工作职责和要求,培训讲解内容言简意赅,可操作性强,对近期党支部工作具有重要的现实指导意义,我们将在建筑工程系党总支的强有力领导下,认真履职,把本次培训所学到的知识用于实践,切实发挥党支部战斗堡垒作用,服务全系全体师生,不断提高党支部建设质量。
( 初审:刘克芹 复审:陈慧婷 终审:王云彪)